Image
Bradycardie
31.08.2023

Une patiente de 85 ans en dialyse est adressée aux urgences pour une lipothymie. A son arrivée, elle présente une bradycardie sans instabilité hémodynamique ni respiratoire.

Voici son ECG :

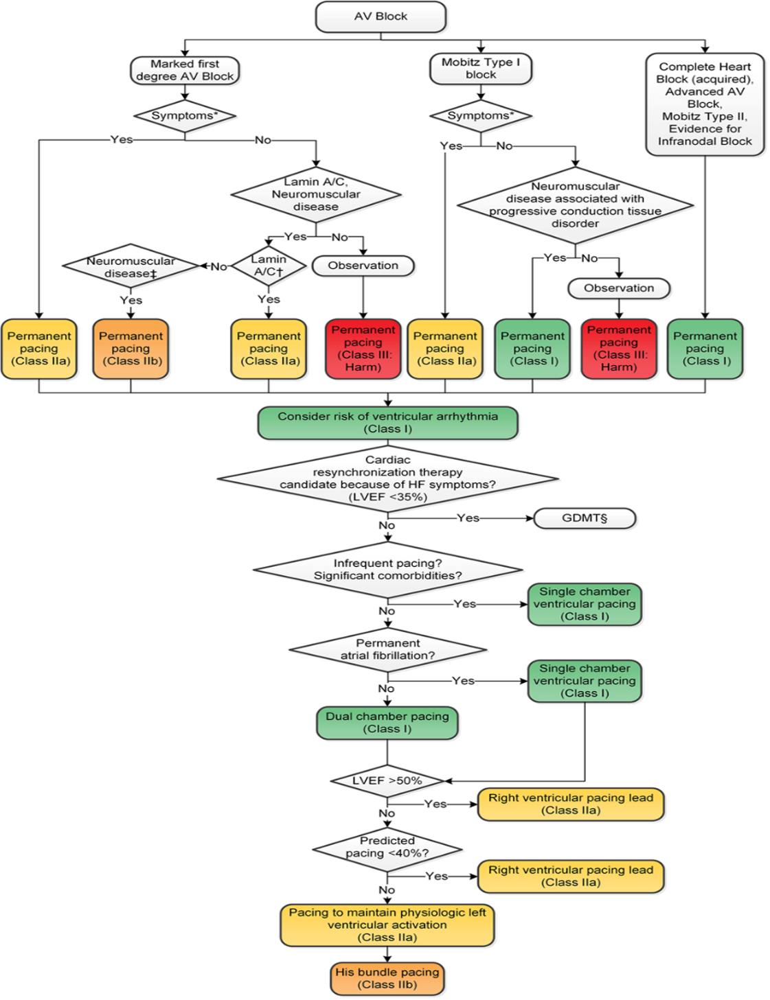
Les BAV 1 degré ou 2ème Mobitz 1 sont souvent bénins et le traitement est indiqué lorsque le bloc est symptomatique. Cependant, des études ont démontré que des patient·es avec un BAV Mobitz 2 ou 3ème degré, qu’elles ou ils soient a- ou symptomatiques, avaient un risque augmenté de continuer à présenter des symptômes, d’insuffisance cardiaque et une augmentation de la morbi-mortalité si elles et ils ne sont pas traité·es.

Les BAV 1 degré ou 2ème Mobitz 1 sont souvent bénins et le traitement est indiqué lorsque le bloc est symptomatique. Cependant, des études ont démontré que des patient·es avec un BAV Mobitz 2 ou 3ème degré, qu’elles ou ils soient a- ou symptomatiques, avaient un risque augmenté de continuer à présenter des symptômes, d’insuffisance cardiaque et une augmentation de la morbi-mortalité si elles et ils ne sont pas traité·es.